• Microplastics Whitepaper
  • The Lovers & Leaders Website Refresh
  • Der Stellar Approach Book
  • Sol Vida
  • Haus der Nova
  • Kultur ohne Grenzen
  • Berlin Breathwork Days
  • Climate Data Visualisation
  • The Dive Workshop Cards
  • Civic Center Matas i Ramis
Contact
About
Jana Stolz Studio
  • Microplastics Whitepaper
  • The Lovers & Leaders Website Refresh
  • Der Stellar Approach Book
  • Sol Vida
  • Haus der Nova
  • Kultur ohne Grenzen
  • Berlin Breathwork Days
  • Climate Data Visualisation
  • The Dive Workshop Cards
  • Civic Center Matas i Ramis
Contact
About

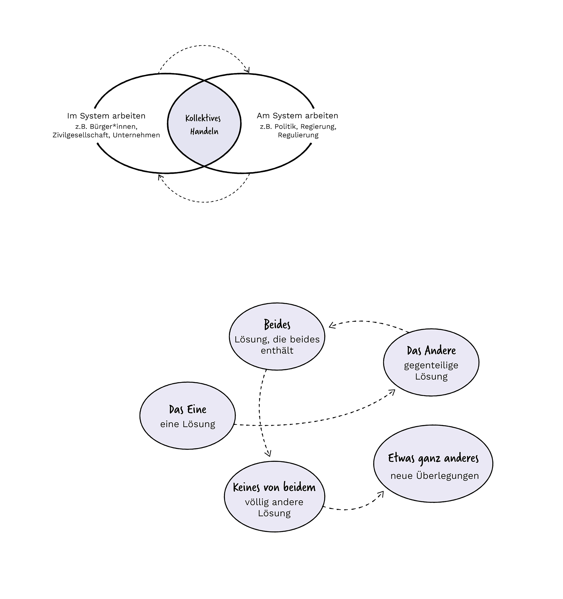
Der Stellar Approach Book

DATA VISUALIZATION — PRINT DESIGN

Infographic illustrations for the book 'Der Stellar Approach' by Simon Berkler and Ella Lagé.
Published by Campus Verlag in 2024.

More projects

2024
Kultur ohne Grenzen
2025
The Lovers & Leaders Website Refresh
2024
Climate Data Visualisation
2025
Microplastics Whitepaper
2023
Civic Center Matas i Ramis
2023
Sol Vida
2024
Berlin Breathwork Days
2024
The Dive Workshop Cards
2024
Haus der Nova
↑Back to Top